无废城市

“无废城市”是以创新、协调、绿色、开放、共享的新发展理念为引领,通过推动形成绿色发展方式和生活方式,持续推进固体废物源头减量和资源化利用,最大限度减少填埋量,将固体废物环境影响降至最低的城市发展模式。

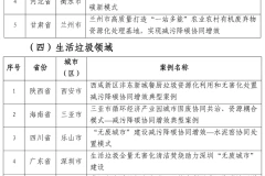
首批“无废城市”建设减污降碳推荐案例名单来了!

首批“无废城市”建设减污降碳推荐案例名单来了! 首批“无废城市”建设减污降碳推荐案例名单来了! 首批“无废城市”建设减污降碳推荐案例名单来了!
154次阅读

“无废城市”建设后,固废资源化处置标准有哪些?

320次阅读
“无废城市”建设后,固废资源化处置标准有哪些?

无废城市建设应该怎么做?

386次阅读
无废城市建设应该怎么做?

“无废园区”建设都需要哪些固废处置设备?

随着“无废城市”工作的推进,以“无废景区”、“无废园区”为代表的“无废细胞”也逐渐进入招投标市场。把庞大的“无废城市”建...
283次阅读

贵州无废城市该如何规划建设?

2022年4月贵州正式启动“无废城市”建设工作,其中贵阳、安顺入围“十四五”时期开展“无废城市”建设名单。自此,贵州的“...
290次阅读

山东地区无废城市怎么建设?

263次阅读
山东地区无废城市怎么建设?

湖北省无废城市应该如何建设

湖北省无废城市应该如何建设 湖北省无废城市应该如何建设 湖北省无废城市应该如何建设
315次阅读

安徽“无废城市”建设之大件垃圾资源化处理

401次阅读
安徽“无废城市”建设之大件垃圾资源化处理

无废城市建设方向是什么

455次阅读
无废城市建设方向是什么

什么是无废城市,建设无废城市的标准是什么?

什么是无废城市,建设无废城市的标准是什么? 什么是无废城市,建设无废城市的标准是什么? 什么是无废城市,建设无废城市的标准是什么?
841次阅读

无废城市建设意义

无废城市建设意义 无废城市建设意义 无废城市建设意义
602次阅读

生活垃圾资源化处置有哪些方法?

国家只是指定了一百多个“无废城市”试点,可全国各地“无废城市”建设的项目已经遍地开花,由此可见固废垃圾资源化处置市场的潜...
610次阅读

打造“无废城市”,从固废源头出发

340次阅读
打造“无废城市”,从固废源头出发

四川德阳“无废城市”是如何规划实施的?

最近四川德阳市人民政府发布《德阳市“无废城市”建设实施方案》,预计到2025年,工业固废产生量进一步降低,农林废弃物、生...
378次阅读

固废资源化在“无废城市”建设中的重要意义

固废资源化在“无废城市”建设中的重要意义 固废资源化在“无废城市”建设中的重要意义 固废资源化在“无废城市”建设中的重要意义
1055次阅读

洁普环保助力“无废城市”建设

洁普环保助力“无废城市”建设 洁普环保助力“无废城市”建设 洁普环保助力“无废城市”建设
400次阅读

无废城市应该如何建设?

569次阅读
无废城市应该如何建设?

双轴破碎机在“无废城市”建设中应用

574次阅读
双轴破碎机在“无废城市”建设中应用

助力“无废城市”建设,我们可以怎么做?

助力“无废城市”建设,我们可以怎么做?
884次阅读

山东16市全部推进“无废城市”建设,啥是“无废城市”?

自从7月份山东印发建设“无废城市”工作方案以来,到目前,全省共16个市已经基本完成了“无废城市”建设实施方案编制,已全部...
339次阅读

大动作!宁波推出全域“无废城市”建设实施方案

大动作!宁波推出全域“无废城市”建设实施方案 大动作!宁波推出全域“无废城市”建设实施方案 大动作!宁波推出全域“无废城市”建设实施方案
485次阅读

新机会,浙江金华1900亿环境治理重点建设项目发布

相比于其他地方建设无废城市的规划大多分阶段、分类型进行项目建设,浙江金华市发改委则显得更加胸有成竹。11月9日,浙江金华...
512次阅读

赣州市“无废城市”建设项目清单

一、工业固体废物领域序号项目名称工程建设内容完成时限责任单位总投资(万元)1于都县隘下石料厂废矿石综合利用建设一条年处理...
1272次阅读

建设“无废城市”,深圳卓有成效

建设“无废城市”,深圳卓有成效
470次阅读

2022年安徽生活垃圾处理安排的8.7亿资金去哪了?

458次阅读
2022年安徽生活垃圾处理安排的8.7亿资金去哪了?

福建省级“无废城市”建设(固体废物综合治理)专家库名单

福建省级“无废城市”建设(固体废物综合治理)专家库名单 福建省级“无废城市”建设(固体废物综合治理)专家库名单 福建省级“无废城市”建设(固体废物综合治理)专家库名单
664次阅读

生态环境部:《关于发布“十四五”时期“无废城市”建设名单的通知》

332次阅读
生态环境部:《关于发布“十四五”时期“无废城市”建设名单的通知》