建筑垃圾处理生产线

建筑垃圾处理的整套加工设备组合。通过该生产线的加工,可以实现对建筑垃圾的资源化利用,使建筑垃圾变成城市宝藏。

案例赏析:俄罗斯建筑垃圾回收项目

382次阅读
案例赏析:俄罗斯建筑垃圾回收项目

建筑垃圾如何进行处置?

建筑垃圾如何进行处置?
548次阅读

我国建筑垃圾处理方式的历史变迁

516次阅读
我国建筑垃圾处理方式的历史变迁

建筑垃圾处置工艺介绍

386次阅读
建筑垃圾处置工艺介绍

建筑垃圾如何资源化利用?

383次阅读
建筑垃圾如何资源化利用?

城市建筑垃圾一般怎么处理?

一、建筑垃圾分类建筑垃圾是常见的固态垃圾,按产生源分类,建筑垃圾可分为工程渣土、装修垃圾、拆迁垃圾、工程泥浆等;按组成成...
492次阅读

建筑垃圾处置,助力无废城市建设

建筑垃圾处置,助力无废城市建设
357次阅读

建筑垃圾处置流程及价值

1027次阅读
建筑垃圾处置流程及价值

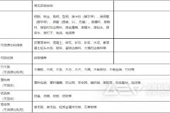
《浙江省建筑垃圾分类利用指导目录》

《浙江省建筑垃圾分类利用指导目录》 《浙江省建筑垃圾分类利用指导目录》 《浙江省建筑垃圾分类利用指导目录》
1049次阅读

天津“十四五”建筑垃圾处理规范出台了

11月11日,天津市发布《天津市“十四五”时期“无废城市”建设工作方案》,其中对建筑垃圾处理、工业垃圾处理、生活垃圾处理...
1875次阅读

北京市关于加强建筑垃圾分类处置和资源化综合利用的指导意见,都在这里!

864次阅读
北京市关于加强建筑垃圾分类处置和资源化综合利用的指导意见,都在这里!

偷倒建筑垃圾被罚52万?被罚很苦恼,洁普有妙招!

偷倒建筑垃圾被罚52万?被罚很苦恼,洁普有妙招! 偷倒建筑垃圾被罚52万?被罚很苦恼,洁普有妙招! 偷倒建筑垃圾被罚52万?被罚很苦恼,洁普有妙招!
716次阅读

建筑垃圾处理如何实现资源化利用

建筑垃圾处理如何实现资源化利用 建筑垃圾处理如何实现资源化利用 建筑垃圾处理如何实现资源化利用
1489次阅读

建筑拆除垃圾破碎机工艺及工作流程说明

建筑拆除垃圾破碎机工艺及工作流程说明 建筑拆除垃圾破碎机工艺及工作流程说明 建筑拆除垃圾破碎机工艺及工作流程说明
834次阅读