近年来,伴随城镇化进程的不断加快,人们对居住环境的要求日益提高。如何统筹推进建筑垃圾治理,实现经济效益和社会效益共赢,已经成为人们日益关注的话题。在建筑装修垃圾处置上,我们不仅要满足产线的规划设计,更要注重价值回收方面的利润。其中建筑垃圾处理过后的骨料含量占比可达60-80%,另外装修垃圾破碎筛分出的骨料,也可作为再生建材产品的原料利用,替代天然砂石骨料;同时再筛分以及人工挑选出可燃物、金属、灰渣土等,也可外运回收利用。
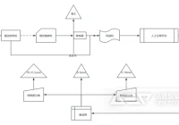
那建筑装修垃圾整条产线该如何设计呢?请结合以下流程图做参考。

1、物料通过给料机到颚式破碎机(一级破碎),经给料机篦条间隙渗下去的渣土进入到弛张筛,进行初步筛分,一级破碎后的物料通过除铁器吸附出铁磁金属;

2、因装修垃圾包含部分轻物质,可通过人工分拣平台将大一点的物料或其他杂物分拣出,再进入到风选机设备,进一步筛分,从而获取纯净度更高的骨料;
3、筛分后的物料会进入反击式破碎机(二级破碎),设备采用三腔设计,能更有效的将大块物料击碎,从而获取所需骨料;
4、经二级破碎的物料,进入到圆振筛,筛面可依照骨料情况的需要定制网孔粒径,完成最终骨料的筛分。
5、考虑到骨料的纯净度,后端可依照需要增添轻物质分离器设备。

洁普在建筑装修垃圾的处置上,可根据项目需要为您定制合理化的产线,欢迎您来电咨询了解。





