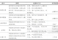
园林垃圾,也称或绿色垃圾或园林植物废弃物,主要是指园林植物自然凋落或人工修剪所产生的植物残体,主要包括树叶、草屑、树木与灌木剪枝等,其主要成分为木质纤维。随着城市绿化覆盖率的不断上升,园林植物废弃物的数量日益增加,如果任意处理,不仅影响城市面貌,而且还可能引起环境污染。同时,这些园林绿化废弃物因含有丰富的有机物和营养物而不同于日常生活、医用、工业生产等垃圾;因此园林绿化废弃物资源的再利用,已成为极具生态价值及经济价值的关注焦点。

大型园林垃圾破碎机系统设备组成
大型园林垃圾破碎机系统设备一般有园林垃圾破碎机、除铁器、链板输送机、除尘系统、出料输送带、智能监控及智慧园林垃圾收运物联管理系统等等组成。
园林垃圾处理流程:
1、先将园林绿化垃圾分类:
大件的树枝一般会另辟地堆放,作为原材料卖给家具厂,可以用作刨花板、人造板、家具等。
树蔸可以做成根雕艺术品,经过防腐处理,还可用作园林小道的道牙、绿化道边座椅等,既自然又美观。
纤维较小的树叶草屑被特别分开处理,用于制作有机肥,服务花场农场。

2、其次再用园林垃圾破碎机破碎
较大的树枝树叶平整地放入破碎机中进行破碎,部分用于生态覆盖,部分进行深加工制成有机肥。
3、后利用有机制肥机进行微生物加工成有机肥料。
经过园林垃圾设备处理后,将需要制成有机肥的物料暂时会堆放在预处理区,再输送至有机制肥机进行发酵处理制成有机肥和生物质燃料棒,产出的有机肥料用于生态绿色种植,产出的生物质燃料棒可代替生活中的其他燃料物,实现废弃物减量化、资源化、无害化处理。

园林垃圾处理流程:
采用一次破碎+中转+二次破碎+厌氧发酵+沼气利用+好氧堆肥的新工艺,资源化利用率达95%,能产生沼气、有机肥两种清洁产品。业内专家认为,这一新模式不但资源化利用率高,占地面积小,对周边环境也无二次污染,经济价值也高。
洁普智能环保采用GI智能化技术实时控制和监测整个生产过程,实时在线运行状态监测和集中控制,将运行数据及时反馈总控中心,通过手机端APP或电脑端对生产线远程诊断控制,实现自动记忆、数据分析、故障预测、报警停机、联动控制、智能维护等功能,形成有效的提前预警机制,有效降低设备运行故障率及维护时间,减少维护和运营成本,大大提高生产线的运行效率。
如您对此设备有需求,欢迎拨打我们的客服。会有专业人员,为您解答一切关于大型园林垃圾破碎机方面的问题,并为您推荐设备类型和型号价格,制作详细的设备或生产线解决方案。





